Shadowveil is a Strategy Roguelite Autobattler set in the vast world of Legend of the Five Rings.
My responsibilities:
- Game-Direction: from pitching to launch, I was responsible for creating and maintaining the vision of the game
- Lead-Design: being the team-leader and voice for the design group in planning and execution
- Production: planning, prioritizing and executing the vision in a established IP
- Community management: actively talking to the fans and being a voice for Palindrome
- IP ambassador: working with Asmodee to give an accurate and fresh view of Legend of the Five Rings.
Development started in early 2023 with me as the unofficial Game Director, pitching the game with a select management group from Palindrome. I was later promoted to Game Director officially in April 2023. (Read more below)
We wanted to make a different strategy game as a stepping stone for the franchise. We wanted it to retain the depth of a strategy game but be more approachable for a larger audience.

Starting prototyping with that goal in mind, we quickly found that auto-battling was an interesting approach to lifting the view for the player to focus on the strategic long-term aspect rather than second-to-second decisions.
The team consisted of me and 20 other developers. Together with my producer, we were the largest driving force in the production of the game, including planning, structure, and documentation.
Additionally, I was the Lead Designer of the game, the voice of the design group, and responsible for their planning and tasking.
Shadowveil was a challenging project, but it was eye-opening to see how amazing the team at Palindrome is and what we could do together.
Shadowveil is now available at steam!

Development started in chaos as the entire studio was assigned to the project, but Palindrome pulled together, pitched, and prototyped what eventually became Shadowveil as a team effort.
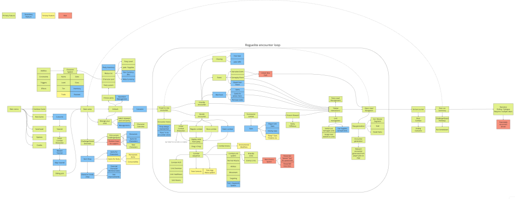
As the game director, it was up to me to define the vision and general guidelines of the entire project. I structured the vision, mainly through Miro, Slides, and Confluence, to inform long-term planning and goals. Here are examples of my core loop flowchart, vision chart, and pillars.



For the rest of the project, I worked mainly in Confluence and our content tracker, which held all content in the game. This was essential to tracking what must be sent to our partner, Asmodee, for approval.
Tracking bugs and issues, as well as my expertise in the game, was my main priority, and the experience enabled me to prioritize what was most important.
Implementing any content was also on my table, and in the end, I touched most parts of the game, from gameplay, code, UI, UX, and sound.
Shadowveil taught me many things, from design, direction, and studio collaboration, but I am incredibly proud of what we managed to do in 2 years. It also showcased how much I enjoy talking to the community and being a voice for others.
Documentation or other references can be provided on request.


